Home  Knowledge  Print page·········
Hedley Consulting

Service Quality and Reputation Management Strategy
Published in Business Continuity Planning and Management for Law Firms
November 2012

AS BENJAMIN Franklin so wisely said: ‘It takes many good deeds to build a good reputation, and only one bad one to lose it’. His words should be a wake-up call for managing partners that have placed their trust in the fingers-crossed method of reputation management, rather than adopting a more thoughtful and measured approach.

In the world of professional services there are a relatively small number of universal truisms. In considering the link between business success and reputation, three are immediately apparent. First, high levels of trust between the professional and their client are paramount. Second, minimising perceived risk is key to corporate purchasers of professional services. Third, the credibility and reputation of the firm are key factors in driving the above, and have a crucial role in acquiring, developing, and securing relationships.

Given this, it is clearly important that firms invest in strategic reputation management; not the day-to-day communications and PR activity on which most firms are fixated, but the longer-term strategy to build compelling reputation in key areas, and the ability to respond to the crisis situation in a way that limits damage as a minimum and, ideally, enhances perception of the business.

Develop a better understanding of where service quality is failing
While reputation management should impact on the firm’s overall strategic thinking, the principles also apply to every client relationship. It should be clear to law firm leaders that reputation is built from the bottom-up with the effective management of individual client relationships leading to high levels of satisfaction and loyalty. This in turn drives reputation and strengthens a firm’s brand.

It is therefore vital to build a clear understanding of where service failures may occur. There are numerous interactions between the firm and its clients, as well as within the firm itself. Failure at any one can lead to the desired service levels not being achieved and the firm more broadly being unable to operate in a consistent way.

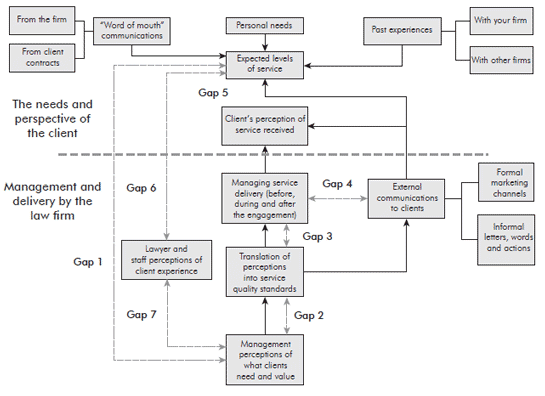
In order to illustrate these interactions and potential sources of service quality failure, Diagram 1 sets out a model developed from Servqual theories by Hedley Consulting to reflect the law firm context. This model highlights the gaps which can exist in terms of how a service meets clients’ needs or expectations, together with how well these gaps are understood and communicated within the firm.

Taking each of these gaps in turn it is possible to dissect, analyse, design, and better manage a firm’s service quality processes.

Understand touch points to manage perception and reputation
For clients and prospects, perceptions and reputation are created and built (or destroyed) at their touch-points with the business.

These touch-points are varied and far-ranging, encompassing highly-managed interactions through to the day-to-day experiences of contact with the firm. At one extreme they are tightly controlled (for example, corporate literature, seminars/ hospitality, newsletters, and bulletins), while at the other they are concerned with the day-to-day experiences gained in the working environment.

This will range from the mundane, such as telephone responsiveness and manner, to the insightful symbols like the commerciality of the firm’s approach, the clarity of its business communications and the way in which projects are delivered to time and budget (or not as the case may be).

Creating a touch-point map, and considering each interaction, can provide great insights for the management team seeking areas where reputation may be damaged and brand promises go unfulfilled.

Be responsive and responsible
In dealing with service failure and the reputational impact which can ensue, it is important to be both responsive in creating, then communicating, a plan for rectifying problems and, most crucially, be seen to implement this action plan efficiently and effectively.

Research is compelling in demonstrating that it is not the making of the mistake that necessarily defines the outcome, but rather the firm’s response to it. Indeed, there is evidence that, for example, service failures can actually enhance client loyalty.

Analysis shows that when a firm recognises an issue, shows concern and responds to it (by putting in place immediate and effective remedial action), the result will often be a client who is more satisfied than before the ‘banana skin’ appeared. Of course, looking at the psychology of the interaction it is clear the firm that responds in this way demonstrates commitment, concern, and responsiveness. All of these are drivers of client loyalty and satisfaction.

In reality, however, many firms’ initial response is denial, subsequent defensiveness, enduring lack of communication, and ultimate aggression. Can we be surprised that such behaviour kills relationships and creates brand assassins in the market, eager to tell all and sundry about the conduct of their oncetrusted advisor?

The message is clear – service failure situations need to be managed positively if reputational damage is to be avoided or, at worst, minimised. Adopting ostrichlike tactics will only encourage clients to disengage, and in the longer-term cause substantial, if not irreparable, damage to your most important asset – your reputation.

Diagram 1: Possible law firm service quality gaps
Diagram 1: Possible law firm service quality gaps
Gap 1: Clients’ expectations versus the perceptions of the firm’s management team

Management teams that do not invest in research (or do not take on board the results of the research that they commission) can find themselves out of kilter with fast-changing client expectations of service. In a dynamic environment, expectations shift constantly and the service innovation of last year becomes the norm of today.

Other issues seen at this point can be inadequate upwards communication within the firm or too many layers of administration (and vested interests!) shielding or skewing information flows to the senior management team.

Gap 2: The perceptions of the management team versus the levels of service standards

The management team needs to be truly committed to meeting its own service standards, ensuring that current clients’ needs are fully met as well as stretching resources to achieve those which are anticipated in the future.

Without such commitment there can be a perception that achieving the required service standards is unfeasible, or that there is slackness in stretching targets or insisting on high standards of consistency in delivery.

Gap 3: The levels of service specifications versus the actual delivery of the service

This can happen for a number of reasons: lack of skills; resource shortages; poor technology support; poor team-working; and inadequate supervision to name a few. For many law firms the operational aspects of service delivery are particularly challenging because they require professionals to conform to a standardised modus operandi.

They also require those in management roles to acquire skills which do not form part of their professional training and which they often do not relish.

Gap 4: The actual delivery of the service versus expectations set by external communication

The classic error of over-promising falls squarely into this area. By de-coupling external marketing communications from the firm’s ability to deliver, a serious issue is potentially created. Too many firms base their external communications on ‘what the client wants to hear’ without any grounding in the reality of the firm’s ability to deliver against such expectations. Consequently many firms say the same thing but few deliver on their promises.

Gap 5: The difference between client expectations and perceptions of the service delivered

This gap arises because of the discrepancy between the influences exerted from the client side and the shortfalls on the part of the law firm in delivering against them. Clients have a level of expected service that is shaped by their own needs (or standards), past experiences with the firm (or other firms perceived as being similar), and what they have heard ‘on the grapevine’ or through word-of-mouth recommendation concerning the way in which the firm delivers its services.

Gap 6: The difference between client expectations and the perceptions of staff

If staff do not have a clear understanding of what service standards have been agreed, then it is unlikely that they will meet client expectations in an efficient way. As we shall see, this is not necessarily to say that the firm will always underperform against expectations. Many commercial clients are now prepared to trade off certain aspects of service in order to reduce fee levels but, at the same time, retain very rigorous expectations in a small number of business critical areas.

Without clarity in these areas there is a possibility that the firm will over-perform (and carry the cost of so doing) in non-critical areas, only to underperform (and perhaps incur a penalty for so doing) in a business critical dimension.

Gap 7: The difference between the perceptions of staff and those of the management team

Unless internal communications and systems ensure that both of these groups have a clear and shared understanding of what is required in terms of service standards, expectations and delivery, a shortfall will be inevitable.

Andrew Hedley

Hedley Consulting
andrew.hedley@hedleyconsulting.com
Follow us on Twitter: @hedleyconsults

Hedley Consulting advises the leadership teams of professional service firms on strategy, business development and change management.

Hedley Consulting Limited © . All rights reserved..,